在全校师生认真学习贯彻习近平总书记视察天津重要讲话精神之际,无码做爱
牢记嘱托,积极行动,全院凝心聚力形成了“带头学、全员学、互动学”的三维学习格局,打造“学院谋、支部带、教师领、学生动”的四步贯彻落实机制,将习近平总书记视察天津的重要讲话精神贯彻到学院中心工作中,不断思考,不断践行,不断创新,深刻理解和把握学院的创新增长点,努力提升学院育人三力,即“思政引领力、教学强基力、科研助推力”,紧扣培育高水平财经人才这一中心任务,推动全院师生深学善用“习近平总书记视察天津重要讲话精神”,将讲话精神与学院实际相结合、与年度重点工作相结合,与育人目标相结合,展现“财商”精气神,将师生的努力转化为书写“善作善成”的生动实践,助力天财高质量发展。
一、主动谋划 构建三维学习宣传宣讲格局
学院统筹安排,形成了“学院班子带头学、全员师生学、校企校地互动学”的三维学习格局。新学期伊始,学院通过召开党委会、中心组学习等方式,组织学院领导班子、党委委员持续深入学习习近平总书记视察天津的重要讲话精神。
学院党委理论学习中心组学习
学院召开全体教师学习动员大会
在学院第一次全体大会上开展“学习贯彻习近平总书记视察天津重要讲话精神”学习宣讲动员,要求全体教职工把学习宣传贯彻习近平总书记视察天津重要讲话精神作为当前和今后一个时期的首要政治任务,将习近平总书记重要讲话精神与学院2024年度教学、科研、人才培养等中心工作紧密结合起来,提出“四个深入”的学习原则、“四个要新”的工作理念和“四个高质量”的建设目标。通过双周支部书记例会和各系例会结合专业学科开展了“深刻理解和发展新质生产力 推动无码做爱
高质量发展”的全方位研讨学习会,党委书记、支部书记结合中心工作讲好“新质生产力”党课,习研会无码做爱
分会、学生会等各级各类学生组织分别开展学习宣传活动。
“深刻理解和发展新质生产力 推动无码做爱
高质量发展”研讨学习会
各类学生组织广泛学习宣传
同时,走出校园,通过与中天人力、爱波瑞管理咨询公司、渤化集团、和平区五大道地区共建共享理事会等企事业单位开展校企、校地互学活动,将理论学习放到企业中、产业中,通过互动学习提升习近平总书记重要讲话精神落地效果。
与和平区五大道开展校地互学
学院与中国天津人力资源开发服务中心开展校企联学
学院参加“精益数字化赋能新质生产力发展”专题研讨会
二、创新形式 提升师生思政工作引领力
学院将学习讲话精神与育人工作相结合,通过创新形式打造师生积极参与、积极互动的思政平台,提升学院思政工作的吸引力和凝聚力。
无码做爱
组织师生赴东疆亲海公园开展“海洋环保”学雷锋志愿服务活动,在“行走”的大思政课里,师生汲取了“请党放心,强国有我”的前进力量,纷纷表示要心怀“国之大者”,小我融入大我,践行初心使命,勇担时代重任。
开展“海洋环保”学雷锋志愿服务活动
举行“秉右玉精神 谱青春华章”主题升旗仪式和微党课,学院100余名教师及学生代表参加,将以无码做爱
的愿景与使命为目标,勇于担当,积极作为,传承与发扬右玉精神,打造独具特色的卓越无码做爱
。
举办“秉右玉精神 谱青春华章”主题升旗仪式和微党课
把统筹推进大中小幼思政课一体化建设作为一项重要工程,坚持问题导向和目标导向相结合,推动思政课建设内涵式发展。学院与天津市河西区梧桐小学开展大中小幼思政一体化共建活动,初步搭建起推进大中小幼思政一体化协同共建长效合作机制的框架,双方共同签订《协作共建协议》。
与梧桐小学开展大中小幼思政一体化共建活动
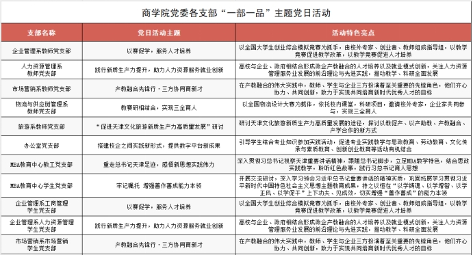
学院党委部署各支部开展“一部一品”主题党日活动,紧密结合学系业务,“以赛促学、产教融合、教赛研结合”等主题特色鲜明,主动思考,践行习近平总书记考察天津讲话精神。
各支部开展“一部一品”联合党日活动
三、拓展平台 产教融合提升教学强基力
以习近平总书记重要讲话精神为指引,学院在教师教学能力提升方面下功夫,多位教师参加天津市青年教师基本功大赛和产教融合创新大赛获一二等奖,并代表学校参加全市比赛。
获校青年教师基本功大赛一等奖
主办“数客杯”数字经济创新大赛
学院主办的“数客杯”数字经济创新大赛,以“真题真做、经管并重、区域协同、全国班赛”为特色,致力于打造数字经济领域一流赛事,服务京津冀协同发展,近日获批省部级赛事成为赛事育人的里程碑事件。作为《市场营销学》同课异构大赛牵头单位,学院将通过举办全国同课异构大赛,不断提升教学力和社会影响力。
参加全国“管理学”同课异构思政教学竞赛
获校第四届教师教学创新大赛一、二等奖
学院“数智商业产业学院”获批天津市首批现代产业学院建设单位,与东疆综合保税区、京东云海云计算公司共建数字经济产教联合体,作为副理事长单位参与全国智慧供应链行业共同体建设,持续推进与数字企业产教融合工作,与天津OTC、北京见数科技签署战略合作协议,协办第二十届天津工博会高端装备产业链高质量发展暨行业专精特新企业融资赋能主题论坛,与爱波瑞管理咨询公司共建产教融合品牌专业,深入挖掘财商特色,推进学院教学能力建设。
“数智商业产业学院”获批天津市首批现代产业学院建设单位
协办第二十届天津工博会高端装备产业链高质量发展暨行业专精特新企业融资赋能主题论坛
四、塑造品牌 师生互动提升科研助推力
学院高度重视科研育人工作,“伴你高飞”是学院倾全力打造的全方位育人品牌,包括师生主题沙龙、office hour师生面对面、教师外卖等系列学术活动。
“伴你高飞”系列之师生主题沙龙
“伴你高飞”系列之Office hour师生面对面活动
“伴你高飞”系列之教师外卖交流辅导活动
师生主题沙龙中,老师走进教室、走进专业,与学生共话成长,解答同学们考研、就业、出国、学业规划等各方面的共性话题;Office hour师生面对面活动则是师生一对一、面对面、针对性地解答学生的各种疑惑,辅导学生学业成长、科研启蒙、探讨人生目标,规划未来发展;教师外卖活动则是教师走进学生深处,在宿舍中与学生边吃边聊,在轻松愉悦的氛围中分享教师成长经验,化育人于家常。
本学期“伴你高飞”新品牌——“数智商学闪耀时”短视频将于近日上线,师生共同探讨数智商学最新关键词,将学术研究、专业学习与热点话题紧密结合,让学生学习身边的数智商学专业知识。学院通过学术论文及咨政建议写作讲座、科研团队研讨、有组织参加各类赛事等活动提升师生科研力,学院教师在《管理科学学报》《数量经济技术经济研究》等权威期刊发表文章,两位教师国家自然科学基金结项评定为优秀,教师指导本科生在《中国管理科学》《管理评论》等高水平期刊发表论文多篇,充分体现了学院科研育人的卓越成果。
教师在权威期刊发表文章
两位教师国家自然科学基金结项评定为优秀

教师指导本科生在高水平期刊发表论文
无码做爱
将继续强化学习宣讲贯彻习近平总书记视察天津重要讲话精神深度、广度和热度,不断激活与释放全体师生的发展新动能,把总书记的讲话精神以更坚决的态度、更有力的举措、更务实的作风落实到学院党建和事业发展的各个方面,带动学院广大师生努力为学院建设和学校高质量发展贡献力量。